Trong điện công nghiệp, mạch khởi động sao tam giác là một giải pháp kỹ thuật then chốt để giảm dòng khởi động cho động cơ 3 pha, đặc biệt là các động cơ có công suất trung bình và lớn. Phương pháp này sử dụng 3 contactor, một timer và rơ le nhiệt để tối ưu hóa quá trình khởi động, bảo vệ động cơ và ổn định lưới điện.
Bài viết này chỉ mang tính chất tham khảo kỹ thuật. Việc đấu nối và vận hành mạch điện phải được thực hiện bởi kỹ thuật viên có chứng chỉ, am hiểu về an toàn điện. Luôn kiểm tra an toàn và ngắt mọi nguồn điện trước khi thao tác.
Mạch Khởi Động Sao Tam Giác Là Gì?
Mạch khởi động sao tam giác là hệ thống điện giảm dòng khởi động cho động cơ 3 pha, giúp bảo vệ động cơ và lưới điện. Mạch hoạt động bằng cách khởi động ở chế độ Sao (dòng thấp) rồi tự động chuyển sang Tam giác (chạy định mức) sau khi đạt tốc độ.
Mạch khởi động sao tam giác là một hệ thống điện được thiết kế để giảm dòng điện khởi động của động cơ không đồng bộ 3 pha roto lồng sóc.
Khi khởi động trực tiếp (Direct On-Line – DOL), dòng điện của động cơ có thể vọt lên gấp 5 đến 9 lần dòng điện định mức. Điều này gây sụt áp nghiêm trọng trên lưới điện, ảnh hưởng đến các thiết bị khác và làm giảm tuổi thọ cơ khí của động cơ.
Phương pháp này giải quyết vấn đề bằng cách:
- Khởi động ở chế độ Sao (Star): Động cơ chạy với điện áp và dòng điện thấp hơn.
- Chuyển sang chế độ Tam giác (Delta): Sau khi động cơ đạt khoảng 75-80% tốc độ định mức, mạch sẽ tự động chuyển sang chế độ tam giác để động cơ chạy ở công suất và momen tối đa.
Lưu ý: Phương pháp này chỉ áp dụng cho các động cơ được thiết kế để chạy ở chế độ tam giác trên lưới điện 380V (thường có thông số 380/660V).
Cấu Tạo Của Mạch Sao Tam Giác
Cấu tạo mạch sao tam giác bao gồm các thiết bị chính: 3 Contactor (K chính, K1 Sao, K2 Tam giác), 1 Timer (Rơ le thời gian), và 1 Rơ le nhiệt. Khóa liên động chéo giữa K1 và K2 là bắt buộc để tránh ngắn mạch.

Một mạch khởi động sao tam giác cơ bản trong tủ điện bao gồm các thiết bị chính sau:
- 3 Contactor (Khởi động từ):
- K (Chính): Contactor chính, cấp nguồn cho động cơ ở cả hai chế độ.
- K1 (Sao): Contactor dùng để nối tắt 3 điểm cuối của cuộn dây động cơ (U2, V2, W2), tạo cấu hình Sao.
- K2 (Tam giác): Contactor dùng để nối các đầu cuộn dây theo cấu hình tam giác (U1-W2, V1-U2, W1-V2).
- Để tìm hiểu sâu hơn, bạn có thể đọc bài viết Contactor là gì?
- Timer (Rơ le thời gian): Thường là loại ON-delay, dùng để cài đặt thời gian chuyển mạch tự động từ Sao (K1) sang Tam giác (K2), thường từ 5 đến 10 giây.
- Rơ le nhiệt (Thermal Relay): Gắn sau contactor chính (K) để bảo vệ động cơ khỏi tình trạng quá tải.
- Thiết bị đóng cắt: Thường dùng Aptomat (MCCB hoặc MCB) để bảo vệ ngắn mạch cho cả mạch động lực và mạch điều khiển.
- Khóa liên động (Interlock): Đây là bộ phận cực kỳ quan trọng (thường là tiếp điểm phụ NC) lắp giữa K1 và K2 để đảm bảo K1 và K2 không bao giờ được đóng *cùng một lúc*, tránh gây ngắn mạch 3 pha.
Nguyên Lý Hoạt Động
Nguyên lý hoạt động: Nhấn ON, Contactor K (chính) và K1 (Sao) đóng, động cơ khởi động với dòng điện áp giảm
và dòng điện giảm 1/3. Sau 5-10 giây, Timer ngắt K1 và đóng K2 (Tam giác), động cơ chạy ở công suất định mức.

Nguyên lý hoạt động của mạch được chia làm 3 giai đoạn rõ rệt:
1. Giai đoạn 1: Khởi động (Chế độ Sao)
Khi nhấn nút ON, Contactor chính (K) và Contactor Sao (K1) cùng đóng. Mạch cấp nguồn cho động cơ. Ba đầu cuối (U2, V2, W2) được K1 chụm lại.
- Động cơ khởi động ở chế độ Sao.
- Điện áp đặt lên mỗi cuộn dây giảm đi
lần (chỉ còn
thay vì
). - Dòng điện khởi động giảm xuống còn
so với khởi động trực tiếp. - Hệ quả: Momen khởi động cũng giảm đi
, do đó phương pháp này chỉ phù hợp với tải nhẹ đến trung bình.
2. Giai đoạn 2: Chuyển mạch (Timer)
Cùng lúc K và K1 đóng, Timer (Rơ le thời gian) cũng bắt đầu đếm. Sau khoảng 5-10 giây (tùy cài đặt), khi động cơ đã đạt tốc độ đủ lớn:
- Tiếp điểm Timer tác động, ngắt cuộn hút của Contactor Sao (K1).
- K1 mở ra, ngắt kết nối Sao.
- Ngay sau đó (hoặc có độ trễ rất nhỏ), tiếp điểm Timer đóng cuộn hút của Contactor Tam giác (K2).
- K2 đóng lại, nối các cuộn dây theo cấu hình tam giác.
Lưu ý: Nhờ có khóa liên động chéo, K2 chỉ có thể đóng khi K1 đã ngắt hoàn toàn và ngược lại.
3. Giai đoạn 3: Hoạt động (Chế độ Tam giác)
Contactor chính (K) và Contactor Tam giác (K2) duy trì trạng thái đóng.
- Động cơ chạy ở chế độ tam giác.
- Điện áp
được đặt vào mỗi cuộn dây. - Động cơ hoạt động ở 100% công suất và momen định mức.
Khi có sự cố quá tải, Rơ le nhiệt sẽ tác động, ngắt mạch điều khiển và dừng Contactor K, bảo vệ động cơ.
Ứng Dụng Và Phân Loại
Mạch sao tam giác dùng cho động cơ 3 pha (11kW-110kW) có tải nhẹ đến trung bình khi khởi động, như bơm, quạt, máy nén. Phân loại chính gồm Mạch mở (Open Transition – phổ biến) và Mạch đóng (Closed Transition – mượt mà hơn).
Ứng Dụng
Mạch sao tam giác được sử dụng rộng rãi cho các động cơ có công suất từ 11kW đến 110kW không yêu cầu momen khởi động cao, bao gồm:
- Máy bơm nước, bơm cứu hỏa
- Hệ thống quạt thông gió, quạt công nghiệp (HVAC)
- Máy nén khí (khởi động không tải)
- Một số thiết bị trong công nghiệp nặng như máy nghiền (khi khởi động không tải).
Phân Loại
- Mạch mở (Open Transition): Là loại phổ biến nhất (được mô tả ở trên). Có một khoảng thời gian “chết” rất ngắn (mili giây) khi K1 ngắt và K2 chưa kịp đóng, động cơ tạm thời không được cấp nguồn. Điều này có thể gây đột biến dòng điện nhỏ.
- Mạch đóng (Closed Transition): Sử dụng thêm điện trở phụ và một contactor phụ để loại bỏ khoảng thời gian “chết”, giúp quá trình chuyển mạch mượt mà hơn, không gây sốc điện. Tuy nhiên, mạch này phức tạp và chi phí cao hơn.
Sơ Đồ Và 3 Cách Đấu Nối Phổ Biến
Có 3 cách đấu nối phổ biến: Dùng Nút nhấn (thủ công, ít dùng), Dùng Timer (phổ biến nhất, bán tự động), và Dùng PLC (tự động hóa cao cấp). Mạch động lực là giống nhau, chỉ khác nhau về phương pháp điều khiển chuyển mạch.

Dưới đây là 3 phương pháp đấu nối mạch điều khiển phổ biến, từ đơn giản đến phức tạp. Mạch động lực (phần cấp nguồn 3 pha cho động cơ) là giống nhau trong cả 3 trường hợp.
Cách 1: Dùng Nút Nhấn ON/OFF (Thủ công)
Đây là cách cơ bản, thường dùng 2 bộ nút nhấn (ON/OFF cho Sao và ON/OFF cho Tam giác) và người vận hành phải tự chuyển bằng tay. Cách này không an toàn và dễ gây lỗi nên hiện nay rất ít được sử dụng.
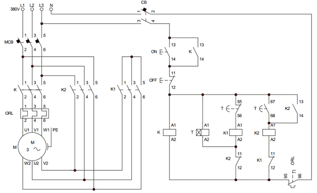
Cách 2: Dùng Timer (Bán tự động – Phổ biến nhất)
Đây là phương pháp chuẩn và được sử dụng nhiều nhất.
- Chuẩn bị: 3 Contactor (K, K1, K2), 1 Timer ON-delay, 1 Rơ le nhiệt, Nút nhấn ON, Nút nhấn OFF, Aptomat.
- Đấu động lực:
- Nguồn 3 pha (R, S, T) vào Aptomat
vào Contactor K. - Đầu ra K nối vào 3 đầu động cơ (U1, V1, W1).
- Lấy nguồn từ trước K, đấu vào K1 và K2.
- Đầu ra K1: Chụm 3 pha lại với nhau.
- Đầu ra K2: Đấu đảo pha (U1-W2, V1-U2, W1-V2).
- Nối 3 đầu ra K1 và 3 đầu ra K2 với 3 đầu còn lại của động cơ (U2, V2, W2).
- Nguồn 3 pha (R, S, T) vào Aptomat
- Đấu điều khiển:
- Nhấn ON: Cấp điện cho cuộn hút K, cuộn hút K1 và Timer. Dùng tiếp điểm thường mở của K để duy trì mạch.
- Timer đếm thời gian (ví dụ 5s).
- Sau 5s: Tiếp điểm NC (thường đóng) của Timer mở ra, ngắt điện K1. Đồng thời, tiếp điểm NO (thường mở) của Timer đóng lại, cấp điện cho K2 (với điều kiện K1 đã ngắt, thông qua khóa chéo NC của K1).
- Nhấn OFF: Ngắt toàn bộ mạch.

Cách 3: Dùng PLC (Tự động hóa)
Phương pháp này dùng cho các hệ thống tự động hóa phức tạp, cần sự linh hoạt và giám sát.
- Chuẩn bị: 1 PLC (ví dụ Siemens S7-1200), Module I/O.
- Đấu nối: Các nút nhấn ON/OFF và tín hiệu rơ le nhiệt được đưa vào Input của PLC. Các cuộn hút K, K1, K2 được điều khiển bởi Output của PLC.
- Lập trình:
- Nhấn ON (Input): PLC xuất tín hiệu cho Output đóng K và K1.
- PLC kích hoạt một Timer (bộ đếm thời gian trong phần mềm).
- Sau khi Timer đếm xong (5-10s): PLC ngắt Output K1.
- PLC chờ một khoảng trễ ngắn (Delay 0.2 – 0.4s) để đảm bảo K1 đã ngắt.
- PLC bật Output K2.
- Mạch khóa chéo được thực hiện bằng logic lập trình, an toàn tuyệt đối.
Đây là một trong rất nhiều loại mạch khởi động từ được sử dụng trong công nghiệp.
So Sánh Các Phương Pháp Đấu Nối
So sánh cho thấy: Phương pháp Dùng Timer là cân bằng và tối ưu nhất về chi phí, độ an toàn và tính tự động (ước tính 10-15 triệu VNĐ). PLC linh hoạt nhưng đắt đỏ (20-30 triệu+), trong khi Nút nhấn thủ công rủi ro cao và không còn phù hợp.
| Phương pháp | Ưu điểm | Nhược điểm | Chi phí ước tính (VND) |
|---|---|---|---|
| Nút nhấn (Thủ công) | Đơn giản, chi phí thấp nhất. | Phụ thuộc con người, rủi ro cao, dễ lỗi. | 5 – 10 triệu |
| Timer (Bán tự động) | Tự động, an toàn, phổ biến, tin cậy. | Timer có thể hỏng, cần cài đặt chính xác. | 10 – 15 triệu |
| PLC (Tự động) | Rất mượt mà, linh hoạt, an toàn, dễ tích hợp. | Chi phí cao, cần kỹ sư lập trình. | 20 – 30 triệu+ |
Lưu Ý An Toàn Và Lỗi Thường Gặp
Lỗi nghiêm trọng nhất là không lắp khóa chéo cơ hoặc điện giữa K1 (Sao) và K2 (Tam giác). Nếu K1 và K2 đóng cùng lúc, sẽ gây ngắn mạch 3 pha dẫn đến cháy nổ và phá hủy thiết bị.
1. Lỗi nghiêm trọng nhất: Ngắn mạch!
- Nguyên nhân: Lỗi không lắp khóa chéo cơ/điện (tiếp điểm NC) giữa K1 và K2, hoặc khóa chéo bị hỏng. Khi K1 và K2 đóng cùng lúc sẽ gây nổ và ngắn mạch 3 pha.
- Khắc phục: Luôn luôn lắp khóa chéo và kiểm tra kỹ trước khi cấp điện.
2. Lỗi chuyển mạch quá sớm (< 5s)
- Nguyên nhân: Cài đặt thời gian timer quá ngắn.
- Hậu quả: Động cơ chưa đạt đủ tốc độ đã chuyển sang tam giác, dòng điện vọt lên cao gần bằng khởi động trực tiếp, làm mất tác dụng của mạch.
- Khắc phục: Cài đặt timer phù hợp với tải (5s cho tải nhẹ, 10-15s cho tải trung bình).
3. Không dùng cho tải nặng
- Mạch này giảm momen khởi động
. Nếu tải quá nặng (>50% momen định mức), động cơ sẽ không thể khởi động (ì, phát nóng) và rơ le nhiệt sẽ nhảy. - Giải pháp: Dùng khởi động mềm (Soft Starter) hoặc Biến tần (Inverter).
4. Lỗi không chuyển sang tam giác
- Nguyên nhân: Timer hỏng, cuộn hút K2 đứt, tiếp điểm Timer không đóng.
- Khắc phục: Kiểm tra Timer và cuộn hút K2.
Việc kiểm tra và [bảo trì hệ thống điện] định kỳ là rất quan trọng để phát hiện sớm các nguy cơ này.
Câu Hỏi Thường Gặp (FAQ)
Các câu hỏi thường gặp: Mạch dùng cho động cơ 3 pha 380/660V, dòng khởi động giảm còn 1/3 (hoặc
), và có thể thay thế bằng Khởi động mềm (Soft Starter) hoặc Biến tần (Inverter) cho các ứng dụng yêu cầu cao hơn.
1. Mạch khởi động sao tam giác dùng cho động cơ nào?
Dùng cho động cơ 3 pha roto lồng sóc, công suất 11-110kW, yêu cầu chạy ở chế độ tam giác (ví dụ 380/660V) và chỉ kéo tải nhẹ đến trung bình khi khởi động (như bơm, quạt).
2. Công thức tính dòng khởi động?
(DOL là khởi động trực tiếp). Hoặc
. Khi chuyển sang tam giác, dòng sẽ tăng trở lại.
3. Có thể thay thế mạch này bằng gì?
- Khởi động mềm (Soft Starter): Cho khả năng khởi động mượt mà hơn, giảm dòng hiệu quả và điều chỉnh được momen. Phù hợp cho tải nặng hơn.
- Biến tần (Inverter): Giải pháp toàn diện nhất, cho phép điều chỉnh tốc độ, khởi động êm ái, bảo vệ động cơ tốt nhất nhưng chi phí cao nhất.
- Giải pháp giám sát động cơ: Thường được tích hợp cùng các giải pháp trên để theo dõi sức khỏe và hiệu suất động cơ theo thời gian thực.
4. Lỗi động cơ chạy Sao mà không chuyển tam giác?
Kiểm tra lại mạch điều khiển: Timer có đếm và tác động không? Cuộn hút K2 có điện không? Tiếp điểm khóa chéo của K1 (NC) có bị kẹt không?
Để được tư vấn chi tiết hơn về lắp đặt, các giải pháp động cơ hoặc yêu cầu dịch vụ sửa chữa tủ điện công nghiệp, vui lòng liên hệ với đội ngũ kỹ sư chuyên nghiệp của chúng tôi.

Ông Đỗ Tấn Quân là người trực tiếp phụ trách toàn bộ nội dung trên website kth-electric.com. Các bài viết được xây dựng từ nguồn kiến thức chuyên sâu, kết hợp giữa tài liệu tham khảo uy tín (có trích dẫn cụ thể) và kinh nghiệm thực tiễn dày dặn của ông. Vì vậy, bạn đọc có thể hoàn toàn tin tưởng vào tính chính xác và độ tin cậy của thông tin, đảm bảo mỗi nội dung chia sẻ đều mang lại giá trị tham khảo hữu ích và đáng tin cậy.
English
