Hướng Dẫn Lắp Đặt Tụ Bù Hạ Thế: Sơ Đồ & Báo Giá Chuẩn 2025

HƯỚNG DẪN LẮP ĐẶT TỤ BÙ HẠ THẾ: QUY TRÌNH KỸ THUẬT, SƠ ĐỒ & BÁO GIÁ 2025

Bài viết này không chỉ hướng dẫn đấu nối đơn thuần. Nó cung cấp giải pháp toàn diện để xử lý vấn đề tiền phạt công suất phản kháng (tiền phạt vô công), tối ưu hóa hệ thống điện nhà xưởng và đảm bảo an toàn tuyệt đối khi vận hành tủ tụ bù.

Câu trả lời chuyên gia: Quy trình lắp đặt tụ bù hạ thế chuẩn kỹ thuật đòi hỏi sự chính xác tuyệt đối trong 4 giai đoạn: (1) Khảo sát & Tính toán dung lượng bù (Q_c) dựa trên hóa đơn tiền điện; (2) Thiết kế sơ đồ nguyên lý (lựa chọn Bù nền hoặc Bù ứng động); (3) Đấu nối mạch động lực & điều khiển (đặc biệt lưu ý vị trí biến dòng CT); và (4) Cài đặt tham số chuyên sâu cho bộ điều khiển tụ bù (APFC). Sai lầm phổ biến nhất là lắp sai cực tính biến dòng hoặc chọn sai tiết diện dây dẫn, dẫn đến nổ tụ hoặc bộ điều khiển không nhận tín hiệu.

⚠️ CẢNH BÁO AN TOÀN ĐIỆN NGHIÊM NGẶT (ZERO TOLERANCE)
Tụ điện là thiết bị lưu trữ năng lượng. Ngay cả khi đã ngắt MCCB nguồn, điện áp dư vẫn tồn tại ở hai cực tụ có thể gây chết người.

  • Tuyệt đối tuân thủ quy tắc LOTO (Lock-out / Tag-out) khi bảo trì.
  • Chờ tối thiểu 5 – 10 phút sau khi ngắt điện để điện trở xả (Discharge Resistor) tiêu tán hết điện tích.
  • Luôn dùng đồng hồ VOM kiểm tra điện áp tại cực tụ về 0V trước khi chạm vào.
  • Sử dụng găng tay cách điện và kính bảo hộ khi thao tác.

Tại Sao Phải Lắp Đặt Tụ Bù? (Phân Tích Lợi Ích Kinh Tế & Kỹ Thuật)

Lắp đặt tụ bù là giải pháp bắt buộc để đưa hệ số công suất (Cos phi) > 0.9, giúp doanh nghiệp xóa bỏ hoàn toàn tiền phạt vô công từ điện lực, đồng thời giảm hao phí điện năng trên đường dây và làm mát máy biến áp.

Tại Sao Phải Lắp Đặt Tụ Bù

Nhiều chủ doanh nghiệp chỉ quan tâm đến việc lắp tụ bù để “đối phó” điện lực, nhưng thực tế lợi ích kỹ thuật mang lại lớn hơn nhiều.

  • Loại bỏ tiền phạt vô công: Theo quy định của Bộ Công Thương và EVN, nếu hệ số công suất cos \phi < 0.90, doanh nghiệp phải mua công suất phản kháng. Việc lắp tụ bù giúp duy trì \cos \phi ở mức 0.95 – 0.98, xóa bỏ hoàn toàn khoản phạt này.
  • Giảm tổn thất điện năng trên đường dây: Dòng điện tổng (I) chạy trên đường dây bao gồm dòng tác dụng (I_P) và dòng phản kháng (I_Q). Khi bù Q_c tại tải, I_Q giảm \rightarrow I tổng giảm \rightarrow Giảm tổn thất nhiệt P_{hao\_phi} = I^2 \times R, cải thiện chất lượng điện năng.
  • Tăng khả năng mang tải của máy biến áp: Giúp máy biến áp hoạt động mát hơn, bền hơn và có dư địa để cấp điện cho thêm tải mới mà không cần nâng cấp trạm.

Tính Toán Dung Lượng Tụ Bù Chính Xác

Sử dụng công thức Q_c = P \times (\tan \varphi_1 - \tan \varphi_2) để tính toán chính xác số kVAR cần lắp đặt. Việc tính toán dựa trên công suất đỉnh (Max Peak) thực tế sẽ tránh tình trạng bù thiếu hoặc lãng phí chi phí đầu tư.

📞
Hotline tư vấn 0968.27.11.99
Ms. Thanh Tâm
Ms. Thanh Tâm
Chuyên Viên tư vấn & báo giá
Phản hồi trong 5 phút
Zalo
Chat ngay qua Zalo Official

Để tránh tình trạng “bù thừa” (gây quá áp) hoặc “bù thiếu” (vẫn bị phạt), bạn cần tính toán chính xác công suất Q_c cần thiết. Xem chi tiết về hướng dẫn tính chọn tụ bù để hiểu rõ hơn các phương pháp.

Công thức tính toán kỹ thuật:

    \[Q_c = P \times (\tan \varphi_1 - \tan \varphi_2)\]

Trong đó:

  • Q_c: Công suất phản kháng cần bù (Đơn vị: kVAR).
  • P: Công suất tác dụng thực tế lớn nhất của tải (Đơn vị: kW). Lưu ý: Lấy theo công suất đỉnh (Peak) trong hóa đơn tiền điện hoặc đo đạc thực tế.
  • \tan \varphi_1: Hệ số tan phi hiện tại (Trước khi bù). \tan \varphi_1 = \tan(\arccos(\cos \varphi_1)).
  • \tan \varphi_2: Hệ số tan phi mục tiêu (Sau khi bù). Thường chọn \cos \varphi_2 = 0.95.
Ví dụ tính toán thực tế (Case Study):
Nhà máy A có công suất đỉnh P = 250 \text{ kW}. Hệ số công suất hiện tại rất thấp, \cos \varphi_1 = 0.65. Mục tiêu nâng lên \cos \varphi_2 = 0.95 để an toàn.Bước 1: Tra bảng hoặc bấm máy tính:
– Với \cos \varphi_1 = 0.65 \rightarrow \tan \varphi_1 \approx 1.17
– Với \cos \varphi_2 = 0.95 \rightarrow \tan \varphi_2 \approx 0.33Bước 2: Áp dụng công thức:

    \[Q_c = 250 \times (1.17 - 0.33) = 250 \times 0.84 = 210 \text{ kVAR}\]

Kết luận: Cần lắp tủ tụ bù có tổng dung lượng 210 kVAR. Bạn có thể chọn cấu hình: 6 cấp tụ (30 + 30 + 30 + 40 + 40 + 40 kVAR) hoặc 4 cấp (50 + 50 + 50 + 60 kVAR) tùy vào không gian tủ.

Lựa Chọn Phương Án Bù & Sơ Đồ Nguyên Lý

Đối với nhà máy công nghiệp có tải thay đổi liên tục, bắt buộc sử dụng phương pháp Bù ứng động (Tự động – APFC). Bù nền (Bù tĩnh) chỉ nên áp dụng cho các thiết bị chạy ổn định 24/7 như máy biến áp không tải để tránh quá áp khi ngắt tải.

Lựa Chọn Phương Án Bù & Sơ Đồ Nguyên Lý

Tùy thuộc vào đặc tính tải (ổn định hay thay đổi liên tục), chúng ta có 2 phương án lắp đặt (Xem thêm về tụ bù nền):

A. Bù Nền (Fixed Capacitor / Bù Tĩnh)

  • Áp dụng: Cho các động cơ khởi động trực tiếp, máy biến áp hoạt động không tải, hoặc tải nền ổn định 24/7.
  • Cách lắp: Đấu trực tiếp tụ bù (qua MCCB bảo vệ) vào đầu cực động cơ hoặc thanh cái tổng.
  • Rủi ro: Nếu tải ngắt mà tụ vẫn đóng \rightarrow Quá áp, gây hỏng thiết bị điện tử.

B. Bù Ứng Động (Automatic Capacitor Bank / Bù Tự Động) – KHUYẾN NGHỊ

Đây là giải pháp tiêu chuẩn cho 99% nhà máy công nghiệp. Hệ thống tự động đóng/ngắt các cấp tụ (Steps) dựa trên tín hiệu dòng điện và điện áp thực tế thông qua Bộ điều khiển tụ bù (APFC Controller).

Cấu thành hệ thống (Bill of Materials):

  1. Vỏ tủ điện: Có quạt thông gió cưỡng bức (Thermostat + Fan).
  2. MCCB Tổng: Bảo vệ ngắn mạch cho toàn bộ tủ điện tụ.
  3. Bộ điều khiển (APFC): Các thương hiệu phổ biến: Mikro (Malaysia), SK (Việt Nam), Selec (Ấn Độ), Schneider Electric (Pháp).
  4. Tụ điện (Capacitor): Chọn tụ bù dầu cho độ bền cao hoặc tụ khô cho an toàn cháy nổ. Điện áp định mức nên chọn 440V hoặc 415V (cao hơn điện áp lưới 380V để chịu quá áp).
  5. Contactor tụ bù: Phải dùng loại chuyên dụng có dây điện trở phụ (Damping Resistors) để hạn chế dòng xung kích (Inrush Current) khi đóng tụ. Tham khảo Contactor khởi động từ.
  6. Cuộn kháng (Reactor – Tùy chọn): Bắt buộc lắp nếu nhà máy có nhiều biến tần (Inverter) để lọc sóng hài cho tụ bù, tránh nổ tụ. Xem thêm cuộn kháng là gì.

Quy Trình Lắp Đặt Chi Tiết (Step-by-Step Guide)

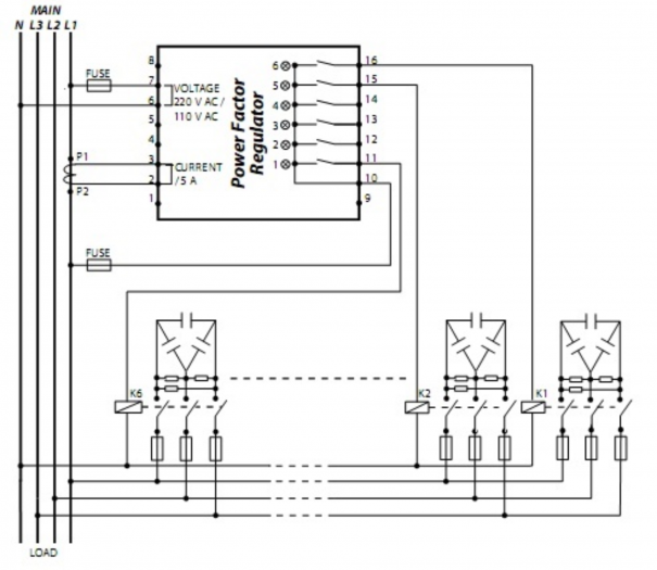
Quy trình lắp đặt cốt lõi gồm 3 bước: Đấu nối mạch động lực với dây dẫn đủ tải -> Lắp biến dòng (CT) đúng cực tính (P1 về nguồn, P2 về tải) tại cáp tổng -> Đấu nối mạch điều khiển (nguồn nuôi & điện áp tham chiếu lệch pha).

Bước 1: Đấu Nối Mạch Động Lực (Power Circuit)

  • Dây dẫn: Tính toán tiết diện dây dựa trên dòng định mức I_{dm} = Q_c / (U \times \sqrt{3}). Bạn có thể tham khảo cách tính tải dây điện chính xác. Dây dẫn từ thanh cái đến MCCB tụ phải chịu được dòng quá tải 1.3 – 1.5 lần dòng định mức.
  • Bấm đầu cos: Bắt buộc dùng kìm bấm cos thủy lực cho cáp lớn. Đầu cos lỏng là nguyên nhân số 1 gây phát nhiệt và cháy tủ.
  • Thứ tự pha: Đảm bảo đúng thứ tự pha R-S-T (L1-L2-L3).

Bước 2: Đấu Nối Biến Dòng (CT) – “Trái Tim” Của Hệ Thống

Đây là bước quan trọng nhất. Nếu lắp sai CT, bộ điều khiển sẽ báo lỗi hoặc bù sai (bù ngược). Hãy xem kỹ 4 cách lắp đặt biến dòng CT để tránh sai sót.

  • Vị trí lắp đặt: Biến dòng phải được lắp tại Cáp nguồn tổng (Main Incoming Cable) của trạm biến áp hoặc tủ tổng MSB. CT phải “bao trùm” cả dòng điện của Tải + Dòng điện của Tủ tụ bù.
  • Chọn tỉ số CT: Chọn sơ cấp lớn hơn dòng tải cực đại một chút (Ví dụ: Tải max 800A \rightarrow Chọn CT 1000/5A).
  • Đúng cực tính:
    • Cực K (P1) quay về phía Nguồn (Máy biến áp).
    • Cực L (P2) quay về phía Tải.
    • Dây tín hiệu từ cực k (s1) và l (s2) đấu về chân Current Input của bộ điều khiển.
Lưu ý quan trọng: Không được để hở mạch thứ cấp CT khi đường dây đang có điện (Sẽ gây điện áp cao cảm ứng, nguy hiểm chết người và nổ CT). Luôn ngắn mạch thứ cấp CT nếu cần tháo bộ điều khiển.

Bước 3: Đấu Nối Mạch Điều Khiển (Control Circuit)

  • Nguồn nuôi: Lấy điện áp pha (220V) hoặc điện áp dây (380V) tùy theo model bộ điều khiển.
  • Điện áp tham chiếu: Để bộ điều khiển tính đúng Cos phi, cần lệch pha tín hiệu.
    • Nếu CT lắp ở Pha A (L1).
    • Thì điện áp nuôi (Voltage Measurement) phải lấy từ Pha B và Pha C (L2 – L3) (đối với bộ khiển dùng điện áp dây 380V/415V).
  • Mạch điều khiển Contactor: Đấu nối các chân đầu ra (Output steps 1, 2, 3…) của bộ điều khiển vào cuộn hút (Coil) của Contactor tụ bù.

Cài Đặt Bộ Điều Khiển (APFC Setup) & Chạy Thử

Các thông số “vàng” cần cài đặt: Target Cos phi = 0.95; C/K Ratio = Auto (để tự dò); Reconnection Time = 30-60s (để xả điện dư); Rated Voltage = 415V. Chế độ đóng ngắt nên chọn Rotational để tăng tuổi thọ tụ.

Sau khi cấp điện, màn hình bộ điều khiển sẽ sáng. Bạn cần cài đặt các thông số sau. Xem hướng dẫn chi tiết cho dòng phổ biến tại: Cài đặt bộ điều khiển tụ bù Mikro.

Thông Số (Parameter) Giải Thích (Description) Giá Trị Khuyến Nghị (Recommended)
Target Cos \phi Hệ số công suất mục tiêu hệ thống cần đạt. 0.92 – 0.95 (Đừng cài 1.0 sẽ gây đóng cắt liên tục).
C/K Ratio Hệ số độ nhạy. Tự động tính hoặc nhập tay. Khuyến nghị để chế độ Auto Setup (AC) để bộ khiển tự dò.
Reconnection Time Thời gian trễ đóng lại 1 cấp tụ. 30s – 60s (Để tụ kịp xả điện, tránh đóng khi tụ còn điện áp dư).
Rated Voltage Điện áp định mức hệ thống. 415V (Cài ngưỡng bảo vệ quá áp tại 430V).
Switching Program Thuật toán đóng cắt. Rotational (Xoay vòng): Giúp các tụ hoạt động đều, tăng tuổi thọ.

Xử Lý Sự Cố (Troubleshooting) & Bảo Trì

Gặp sự cố Cos phi không lên? Kiểm tra ngay hệ số C/K. Cos phi bị âm? Đảo lại cực tính dây biến dòng (S1, S2). Tụ hay bị nổ? Kiểm tra sóng hài và nhiệt độ tủ, cần lắp thêm cuộn kháng lọc hài nếu nhà máy dùng nhiều biến tần.

Trong quá trình vận hành 20 năm qua, đây là các lỗi tôi thường gặp nhất. Bạn cũng nên thường xuyên kiểm tra tụ bù hạ thế định kỳ để phát hiện sớm.

Lỗi 1: Bộ điều khiển báo Cos phi thấp nhưng không đóng tụ

  • Nguyên nhân: Cài đặt C/K quá cao, hoặc dòng tải quá nhỏ (< 1% dòng định mức CT).
  • Khắc phục: Kiểm tra tải thực tế, cài lại C/K thấp xuống.

Lỗi 2: Bộ điều khiển hiển thị Cos phi Âm (-) hoặc báo lỗi CAP

  • Nguyên nhân: Đấu ngược cực tính biến dòng (k đấu vào l, l đấu vào k) hoặc sai pha điện áp tham chiếu.
  • Khắc phục: Đảo lại 2 dây tín hiệu s1, s2 tại bộ điều khiển.

Lỗi 3: Tụ bị phồng, xì dầu hoặc nổ

  • Nguyên nhân: Hệ thống có sóng hài (Harmonics) cao do biến tần, lò hồ quang; hoặc nhiệt độ tủ quá cao (>55°C). Tìm hiểu kỹ hơn về tại sao tụ bù bị nổ liên tục.
  • Khắc phục: Đo kiểm tra sóng hài (THDi, THDu). Nếu THDi > 20%, BẮT BUỘC phải lắp Cuộn kháng lọc hài (Detuned Reactor) nối tiếp với tụ. Bổ sung quạt làm mát công suất lớn.

Bạn Đang Cần Tư Vấn Lắp Đặt Tủ Tụ Bù?

Đừng để tiền phạt vô công làm ảnh hưởng lợi nhuận doanh nghiệp. Nếu bạn cần hỗ trợ tính toán dung lượng, thiết kế sơ đồ hoặc báo giá thi công trọn gói, hãy liên hệ ngay với dịch vụ bảo trì tủ điện hạ thếtư vấn thi công cơ điện ME của chúng tôi.

Chúng tôi hỗ trợ: Khảo sát đo đạc miễn phí, Bảo hành thiết bị 12 tháng, Cam kết Cos phi > 0.95.

YÊU CẦU TƯ VẤN & BÁO GIÁ NGAY

5/5 - (1 bình chọn)

Để lại một bình luận

Email của bạn sẽ không được hiển thị công khai. Các trường bắt buộc được đánh dấu *